美国永久居民卡(United States Permanent Resident Card),通常被称为美国绿卡(Green Card)。绿卡的申请途径主要包括:美国公民的直系亲属、亲属移民、职业移民、难民与庇护移民、抽签移民以及其他类别。本文将重点介绍职业与亲属移民绿卡的申请条件,并附上各类绿卡对应的代码以供参考。

一、美国绿卡的常见类型
1. 就业的绿卡申请 (Employment-Based Green Card)
基于就业的绿卡,英文是 Employment-Based Green Card。在申请就业绿卡时,根据申请者的不同身份情况,美国公民及移民服务局 USCIS (U.S. Citizenship and Immigration Services) 提供了六种基于就业的身份等级 (Employment-Based Preference),分别是:
- EB-1:第一类优先工作移民
- EB-2:第二类优先工作移民
- EB-3:第三类优先工作移民
- EB-4:第四类优先工作移民
- EB-5:第五类优先工作移民
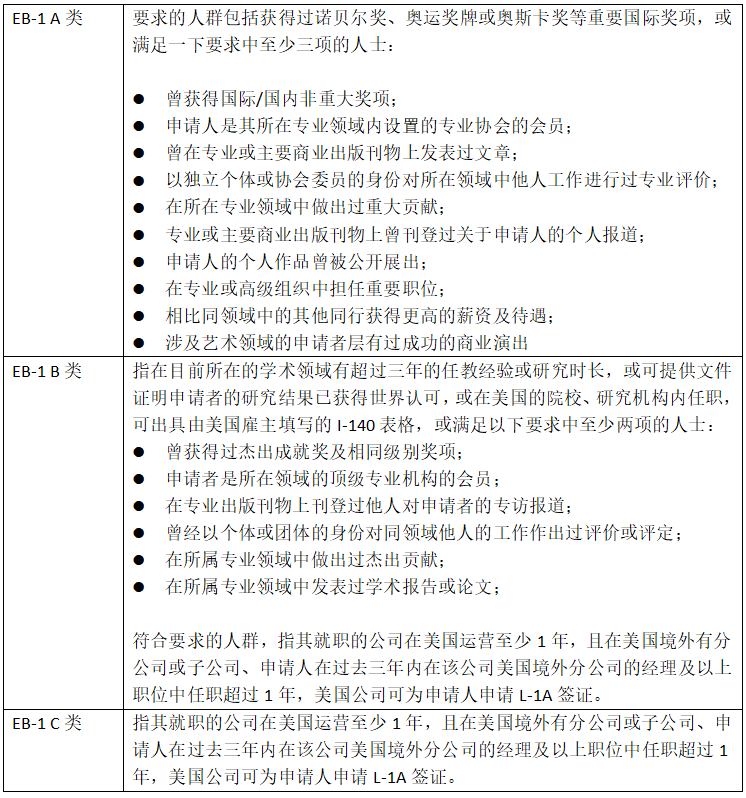
1. EB-1 绿卡申请
EB-1 指的是第一类工作移民类别,主要指以下三类申请者:
- A类:在科学、艺术、教育、商业或体育方面有非凡能力 ;
- B类:杰出的教授或研究员;
- C类:符合特定标准的跨国经历或高层管理员;

2. EB-2 绿卡申请
EB-2 指的是第一类工作移民类别,主要指以下三类申请者:
- A类:拥有高学位的专业工作者;
- B类:在科学、艺术或商业方面具有非凡的能力;
- NIW:符合美国国家利益豁免情况的申请者(EB-2 NIW),比如愿意根据安排前往特定地区进行一段时间医疗服务的医生等,其工作内容会为美国带来特定的利益。

3. EB-3 绿卡申请
EB-3 指的是第三类工作移民类别,主要指以下三类申请者:
- 技术性工人(工作内容需要2年或以上的培训或工作经验)
- 专业性工人(工作需要学士及以上学位要求)
- 非熟练工(工作内容仅需要2年以下的非熟练劳动力)
EB-3对教育水平的要求较宽泛,所有申请者递交的工作机会证明或劳工证明必须是全职工作,季节性或临时性工作者无法通过申请。

4. EB-4 绿卡申请
EB-4 指的是第四类工作移民类别,主要指以下十二类申请者:
- 宗教工作者
- 特殊移民少年
- 某些广播公司职员
- 部分国际组织的某些退休官员或雇员
- 北约文职雇员及家属和未婚子女
- 某些在国外的美国政府雇员及家属
- 美国武装部队成员
- 巴拿马运河公司或运河区政府雇员
- 阿富汗或伊拉克翻译或口译员
- 受雇于或代表美国政府的伊拉克人
- 受雇于美国政府或国际安全援助部队ISAF的阿富汗人
- 截止至1978年1月9日某些在美国某州获得执照和行医资格的医生
5. EB-5 绿卡申请
自1990年创设以来, EB-5法案历经多次修订,现已成为所有移民类别中,审批时间短、条件限制较少的一条移民捷径之一 。如果家庭财务状况较好,并能解释清楚资金来源,申请人可以通过EB-5投资移民项目,在三个月内获得美国的EAD工作卡,提前享受美国绿卡的福利,例如教育、就业和生活优势。
EB-5 是第五类职业移民类别,通常被称为投资移民,主要包括以下两种类型:
- 普通投资领域:一个基于就业 (EB) 的“优先移民”类别包括已经或正在积极投资 1,050,000 美元(或目标就业区或基础设施项目中的 800,000 美元)的新商业企业的非公民,该企业将有利于美国经济并为符合条件的员工创造至少 10 个全职职位。投资资本形式包括现金、设备、库存、其他有形资产、现金等价物以及由投资者资产担保的债务等。
2. 目标就业区(Targeted Employment Area, TEA):2022年新政以后的EB-5利好政策非常多,不仅有部分地区审批提速,新政有效期延长,更让申请人开心的就是最低投资额降低——TEA(目标就业区)地区项目的最低投资额由原来的90万美元降至80万美元,直接或间接创造10个就业岗位(具体可看:EB-5 投资移民计划 |美国移民局)。
商业企业是指为持续开展合法业务而形成的所有营利性活动,包含的范围有:
- 独资企业
- 合伙企业(无论是有限的还是一般的)
- 控股公司
- 合资企业
- 公司
- 商业信托
- 其他共有或私有的实体企业
对于新商业企业要求的10名合格员工的判定标准为:
- 对于不在区域中心内的新商业企业,则统计该企业直接创建的全职职位,这意味着新的商业企业(或其全资子公司)本身必须是符合条件的员工的雇主。
- 对于位于区域中心内的新商业企业,新商业企业可以直接或间接创建全职职位。
- 对于陷入困境的企业,EB-5 投资者可依赖于工作维持,即投资者必须证明企业的现有员工人数在未来至少两年内不会低于投资前水平。
目标就业区(TEA)包含的范围有:
- 农村地区:农村地区是指除大都市统计区(MSA)(由美国管理和预算办公室指定)或根据美国最近十年一次的人口普查,人口达到或超过 20,000 的任何城市或城镇外围以外的任何地区
- 高失业率地区:高失业率地区包括新商业企业主要开展业务的人口普查区或相邻人口普查区,其中可包括任何或所有直接相邻的人口普查区,条件是根据每个人口普查区的劳动力就业衡量标准,指定地区的加权平均失业率为全国平均失业率的 150%。
2. 家庭的绿卡 (Family-Based Green Card)
家庭绿卡即为申请者的直系亲属是美国公民,或已经获得了美国永久居住资格,于是进行依托于家庭关系的绿卡申请,及Family Based。
家庭绿卡申请中,如果符合条件的直系亲属是美国公民,则仅需要提供简单的信息即可立即获得绿卡身份,而对于其他情况的直系亲属,则会根据不同身份进行分类。

美国公民的直系亲属定义如下:
- 美国公民的配偶
- 美国公民未满21岁的未婚子女,包括领养子女和再婚子女
- 年满21岁美国公民的父母,包括继父母和养父母
| 绿卡申请类别 | 相应的申请者身份要求 |
|---|---|
| F1 | 美国公民的21岁及以上的未婚子女,包括领养子女和再婚子女 |
| F2A | 合法永久居民的配偶,以及未满21岁的未婚子女,包括领养子女和再婚子女 |
| F2B | 合法永久居民的21岁及以上的未婚子女,包括领养子女和再婚子女 |
| F3 | 美国公民的已婚子女,包括领养子女和再婚子女 |
| F4 | 美国公民的年满21岁的直系兄弟姐妹 |
二、绿卡的代码编号
绿卡类别的表达通常由三个字符组成,其结构通常是一个字母加两个数字,或者两个字母加一个数字。字母部分通常表示分类的缩写或顺序,而数字则有三种含义:优先类别、主申请人或配偶子女的身份,以及绿卡的获取方式(境外领事程序或境内身份调整)。具体含义需要根据数字所在的位置来判断。通过代码的对照,可以确定持卡人通过何种形式获得绿卡。

1. 美国公民的直系亲属 – 绿卡类别代码
每年颁发的绿卡中,大多数是美国公民的配偶、子女和父母的直系亲属。下面列出的绿卡类别适用于美国公民的直系亲属,例如儿童、配偶或父母。

2. 基于家庭的绿卡类别代码列表
基于家庭的绿卡是根据与美国公民和合法永久居民的家庭关系签发的。基于家庭的绿卡路径有许多子类别。定义为第一偏好(F1)、第二偏好(F2A、F2B)、第三偏好(F3)和第四偏好(F4)。我们根据这些将基于家庭的绿卡类别代码分为几个部分,以便于审查。
基于家庭 – 第一优先类别

基于家庭 – 第二优先类别

基于家庭 – 第三优先类别

基于家庭 – 第四优先类别

3. 基于就业的绿卡类别代码列表
基于就业的绿卡是根据个人的技能签发的,以应对美国短缺的技能。此外,它还包括根据创造就业机会的投资发放的绿卡。就业绿卡下有很多子类别:第一优先(EB-1)、第二优先(EB-2)、第三优先(EB-4)、第四优先(EB-4)和第五优先(EB-5) 。我们将它们分为几个部分。我们根据这些将基于就业的绿卡类别代码分为几个部分,以便于审查。
基于就业 – 第一优先类别

基于就业 – 第二优先类别

基于就业 – 第三优先类别

基于就业—第四优先类别

基于就业 – 第五优先类别

4. 难民和庇护者绿卡类别代码列表
美国移民系统有规定为任何受到迫害或担心遭受迫害的人提供绿卡。这些项目属于两项计划,一项针对目前在美国境外的难民及其亲属。另一个计划是寻求庇护,该人已经与其直系亲属一起在美国。以下是这些类别及其代码。

难民绿卡类别代码

5. 多元化签证绿卡类别代码
美国移民制度《移民法》中有规定,允许来自移民水平较低国家的人根据多元化移民签证计划寻求绿卡。每年都会进行一次多元化签证抽签,以从此类申请人中选择申请人。以下是相同的绿卡类别代码。

- 如果您觉得这篇文章对您有所帮助,别忘了分享给更多的朋友,让更多的人受益!
- 您也可以点赞、评论,告诉我们您的想法和建议,或者在下方留言与我们互动。
- 立即订阅我们的网站,第一时间获取最新文章更新,掌握更多实用信息。
- 对于留学、教育、考试、职业规划等方面有任何困惑或者想要进一步了解的信息,扫描二维码,立即咨询我们!我们将为您提供一对一的专业指导和建议,帮助您解决问题,带您更好地规划未来。






