在全球范围内,难民问题是一个亟待解决的严峻挑战。而联合国难民署(UNHCR)作为全球最重要的人道主义机构之一,长期致力于帮助难民重建生活,保护他们的基本权利。小报收到了匿名投稿,推荐一个有意义的志愿者机会——联合国难民署的在线志愿者项目,这不仅能增强你的公益背景,让你在贡献力量的同时积累宝贵的经验。
一、联合国难民署是什么?
联合国志愿者报名:高中生能参加的联合国志愿者活动。联合国难民署成立于1950年,是全球领先的国际难民救助机构。其使命是为全球难民及其他被迫流离失所的人提供援助,保护他们的基本人权,并寻找解决方案帮助他们脱离困境。联合国难民署不仅致力于推动国际社会的合作,还通过法律保护机制,确保难民能够享有庇护的权利。长期以来,联合国难民署因其卓越的人道主义工作获得了两次诺贝尔和平奖(1954年与1981年)。

二、志愿者项目内容包括什么?
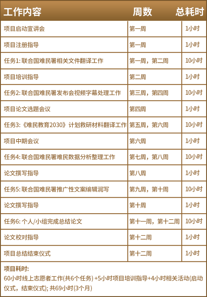
该项目的核心内容是参与《难民教育2030战略》的实施工作。此战略旨在确保所有难民,尤其是儿童和青少年,能够接受公平且优质的教育,为他们未来的融入和自我发展打下基础。志愿者将参与到制定教育方案、宣传活动、教育资源开发等多方面工作,为世界各地的难民儿童带来希望。


三、项目适合哪些群体?
该项目特别适合那些希望通过志愿服务支持全球难民事业的青年才俊。无论你是高中生、本科生还是研究生,如果你希望为全球难民问题贡献自己的力量,积累宝贵的实践经验,这个项目都为你提供了一个理想的机会。
具体来说,以下群体尤为适合参与:
- 高中生
高中生通过参与该项目,可以提前接触人道主义事业,提升全球视野,并为未来的学术及职业生涯积累宝贵的经验。项目中涉及的沟通能力、组织能力等基础技能,对高中生未来的发展具有重要的帮助。 - 本科生
本科生尤其是社会科学、人道主义、国际关系等相关专业的学生,可以通过这个项目实践课堂所学,提升跨文化沟通、项目管理和社会责任感等核心能力。此外,本科生还可以通过志愿服务了解全球难民问题,激发对人道主义事业的兴趣,为未来的职业规划奠定基础。 - 研究生
研究生群体可以通过这个项目深入了解国际法、难民保护等专业领域的实际工作,获得更深入的学术与实践结合的机会。志愿者还可以通过与国际组织和相关领域专家的合作,进一步提升自己的职业竞争力,为将来从事相关领域的工作做好准备。
四、报名要求有哪些?
为了确保志愿者能够有效地参与项目,联合国难民署设立了以下要求:
- 年龄要求:14岁及以上。
- 语言要求:具备一定的英语能力,TOEFL成绩≥70分,或IELTS成绩≥6.0分。
- 专业背景:优先考虑具备国际关系学、教育学、社会学、公共关系等相关专业背景的志愿者,但不限于这些专业。

五、项目收获和含金量
参与联合国难民署的志愿者项目不仅是一次意义非凡的人道主义之旅,更是一次提升自己职业发展和个人价值的机会。以下是你可以从项目中获得的实质性收获:
1. 志愿者服务证明
每位志愿者在完成项目任务后都会获得一份官方的服务证明。这不仅是对你辛勤工作的认可,也是你全球人道主义参与经验的有力证明。这份证明能够极大地增强你未来职业发展的竞争力,尤其是在国际组织、教育、社会工作等领域。
2. 网申推荐信
对于表现出色的志愿者,联合国难民署将提供官方的网申推荐信。这封推荐信由联合国难民署的项目负责人或管理人员签发,包含对你贡献的高度评价和对你能力的认定。这不仅为你个人履历增色,也为你今后的求职和学术申请提供强有力的背书。
3. 官方志愿者证书
项目结束后,所有合格的志愿者将获得联合国难民署颁发的正式志愿者证书。这份证书不仅是你对全球人道事业贡献的见证,也是你在国际平台上获得认可的荣誉。它可以成为你简历中的亮点,尤其是在你申请国际职位、跨国公司或研究机构时,极大增强你的竞争力。
4. 参与国际项目的实践经验
志愿者将在联合国难民署的各项项目中,亲身参与到全球范围内的难民救助行动中,积累宝贵的实践经验。这不仅能锻炼你的项目管理、跨文化沟通和团队合作能力,还能让你深入了解全球难民问题及相关人道主义政策,为你今后的职业发展打下坚实的基础。
5. 国际化视野与全球网络
作为联合国难民署的志愿者,你将与来自全球各地的志愿者、专家和学者共同合作,参与国际性的议题和项目。这将大大拓宽你的国际视野,帮助你建立一个跨国、跨文化的专业网络,为你未来的职业发展和学术研究提供更多机会。
免责声明:本文来自北美教育快报客户端创作者,不代表北美教育快报的观点和立场。
如果您对提升自己的背景、扩展资源或了解更多相关项目感兴趣,欢迎扫码与我们联系,我们将为您提供信息共享与资源匹配服务,帮助您找到最适合的机会。
立即点赞、评论、转发,或者在下方留言与我们互动,告诉我们您的想法和建议。我们期待与您一起成长!
订阅我们的网站,第一时间获取最新文章与实用信息,掌握更多机遇!点击了解报名方式,我们随时为您提供帮助!






