【北美教育快报】特约报道
近年来,港澳留学市场的火爆吸引了大量想要走捷径的学生和家长。然而,在这个看似光鲜亮丽的留学圈背后,却暗流汹涌,充斥着各种违法行为和不正当操作。尤其是一些“黑中介”,通过虚假宣传和不合法手段,诱导学生和家长相信能够“保录取”或“保分”,严重扰乱了正常的留学申请秩序。
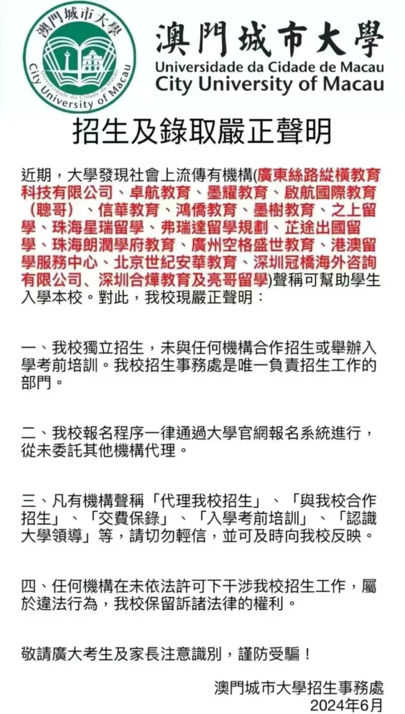
随着澳门高校成为“黑中介”重点目标,澳门城市大学(澳城大)发布了一份强烈的官方声明,公开谴责一批涉嫌虚假宣传的中介机构。这些机构通过夸大其词和虚假承诺,诱导学生相信他们可以通过“与学校合作招生”“入学考前培训”或“交费保录取”等方式,轻松进入澳门的知名院校。

二、澳门城市大学点名批评18家“黑中介”
澳门城市大学在声明中,罕见地直接点名了18家涉嫌虚假宣传的中介机构,要求其停止不正当行为。值得注意的是,这些机构中的一些知名度极高,甚至在社交媒体上拥有大量粉丝。例如,“聪哥说留学”和“亮哥留学”等网红,通过其影响力,在多个平台发布了一系列误导性宣传信息,误导了大量学生和家长的选择。
澳城大强调,从未与任何中介签署过所谓的“保录取”协议,所有入学申请必须通过正规渠道提交,并通过严格的审核程序进行处理。这些“黑中介”的行为不仅误导消费者,还对学校的声誉造成了极大的负面影响,澳城大已经决定采取严厉措施,防止类似事件的再次发生。


三、“保录取”骗局的背后
所谓“保录取”,指的是中介机构通过学术造假、伪造申请材料等不正当手段,帮助学生获得名校录取通知书。这些机构往往承诺学生只需缴纳高额费用,便可“轻松”获得心仪学校的录取资格,甚至“保分”来确保顺利毕业。
但实际上,这类中介的操作往往是建立在虚假的基础上,学生所提交的材料很可能存在重大造假风险。一旦被高校发现,学生的录取资格将被取消,甚至可能面临法律责任。这种“保录取”的承诺无疑是在欺骗学生和家长,且严重破坏了留学市场的公平性和透明度。
以下是几种常见的操作手法:
1. 伪造学术材料
成绩单与推荐信作为评估申请者学术能力的重要依据,却成为了部分不法机构造假的重灾区。它们制作看似正规实则虚假的文件,企图以此蒙骗招生官。许多留学申请者并未意识到,这些伪造的材料不仅会被院校发现,甚至可能面临学籍被取消的严重后果。
2. 篡改语言考试成绩
对于非英语母语的申请者而言,英语语言能力测试成绩是申请海外院校的关键门槛。一些不法机构利用这一需求,提供伪造的托福、雅思等成绩单,企图帮助申请者跨越这道难关。然而,随着高校对申请材料审查越来越严格,这些伪造的成绩单很容易被发现,进而导致申请者被拒绝。

四、“保录”背后风险
对于轻信”保录取”承诺的申请者而言,他们或许未曾意识到这一选择背后隐藏的巨大风险与成本:
1)直接拒录
一旦申请材料中的虚假信息被招生官识破,申请者将立即失去录取机会,前功尽弃。这不仅浪费了大量时间和金钱,更可能对申请者的留学梦想造成不可挽回的损失。
2)学业中断
即便侥幸入学,申请者也无法长期掩盖真相。一旦被学校发现造假行为,将面临开除学籍的严重后果,学业生涯将被迫中断。此时,所有的努力和准备都可能化为泡影。
3)信誉受损
造假行为不仅会对申请者的个人信誉造成长期损害,还可能影响其在该国的信用记录,进而影响到未来的留学、就业乃至生活方方面面。学生的名誉和未来可能因此受到影响,甚至影响到家庭的声誉。
4)法律制裁
对于情节严重者,校方可能会采取法律手段进行追责。申请者将面临法律诉讼的困扰,以及由此带来的经济压力和精神折磨。部分被捕学生已经面临法律的严惩,代价惨痛。

五、港澳高校严打学历造假行为
不仅仅是澳城大,近年来港澳地区的许多高校都开始加大对“黑中介”和学历造假的打击力度。例如,香港大学近期爆出的学历造假丑闻引起了广泛关注。港大学经管学院在调查中发现,一名硕士生的入学申请材料涉嫌造假。为此,学校要求大批2023年9月入学的硕士生补充其本科背景信息,并对所有申请材料进行更严格的审查。
截至目前,约有30名学生因使用虚假学历申请入学,其中两名内地女子已经被捕。此事件的发生,充分暴露了留学申请中的造假问题,也让越来越多的港澳高校加强了对留学申请者材料的审核力度,力求防止不法行为的发生。

六、“黑中介”仍在运营,监管形势严峻
尽管许多高校和相关部门已采取积极措施,加强对留学市场的监管和打击力度,但仍有部分“黑中介”继续在市场上存在。根据天眼查等公开平台的信息,这些被点名的机构依旧在稳定运营,并且通过各种手段隐藏其非法操作的痕迹,继续向学生和家长推销虚假的留学承诺。
对于广大学生和家长来说,选择正规、中立的留学咨询机构尤为重要。在选择机构时,应该警惕那些承诺“保录取”或“保分”的中介,切勿盲目相信未经证实的信息。最好的方式是直接联系目标高校的官方招生办公室,获取最准确、最权威的申请信息。
七、结语
随着留学市场的扩大,尤其是港澳地区的留学热潮,越来越多的“黑中介”涌现出来,试图从中牟利。这些中介通过虚假宣传和不法手段,骗取了大量学生和家长的信任,造成了严重的社会影响。高校和监管部门需要继续加强对留学市场的监管力度,打击不法行为,确保留学市场的公正与透明。同时,广大家长和学生在选择留学中介时,也要保持警觉,避免掉入“保录取”陷阱。
【北美教育快报】特约报道






