一、项目介绍
斯坦福申请加分项,志愿者课外活动,斯坦福大学申请必要的背景条件:无需飞往硅谷,一台电脑即可加入全球社会创新前沿战场!该项目由斯坦福大学PACS(社会创新中心)与ICSO国际公益扶持组织联合发起,聚焦教育公平、环保科技、医疗普惠等全球议题,志愿者通过我们获得内推名额,参与科研协作与实战输出,打造可落地的创新解决方案。2023、2024两年全球10000+参与者通过此项目实现能力跃升,200+学员凭此经历斩获哈佛/斯坦福/MIT等顶尖学府录取。

二、项目亮点
「内推绿色渠道」,无需任何门槛
项目和斯坦福PACS官方合作,享有内推资格,0门槛便携通道,固定内推名额不用拼背景也能稳稳上车
「官方认证」的志愿者服务时长
志愿者项目时长可以获得斯坦福大学的官方认证,稳妥保证大学申请的含金量
「斯坦福大学+藤校教授」双导师制,顶级团队授课
由斯坦福教授与其他藤校导师领衔授课,课程涵盖丰富,包括项目详情和实际能力培训,95%学员反馈“能力飞跃式成长”
「模块化任务+灵活时间」高效产出,拒绝无效内卷
项目6大任务和培训分配时间清晰,平均每周仅需5小时,3个月即可完成69小时高含金量经历,耗时仅为同类项目的50%,但是成果却是其他项目的200%
「全球云端协作」打破边界,链接顶级资源
线上远程参与,与来自硅谷、欧洲、亚洲的志愿者组队,直面国际NGO、基金会与学术机构,构建全球化人脉网络,打破时间、地点限制


三、适合人群
1、冲刺顶尖名校的申请党
适合高中/本科/硕士/PhD全阶段申请,斯坦福背书直接提升申请竞争力,差异化案例碾压千篇一律的支教经历
2. 寻求突破,渴望能力提升的职场精英
掌握ESG战略设计等各种能力,提升社会影响力评估等稀缺技能,转型国际组织/公益基金会的黄金跳板
3. 寻找更多实际数据的学术研究者
获取真实一手社会创新案例与数据,为论文提供实证支持,白嫖数据库,甚至合作发表SSIR(《斯坦福社会创新评论》)顶级期刊

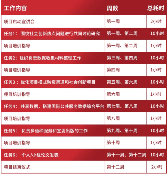
四、项目内容
60小时线上志愿者工作(共6个任务)+5小时项目培训指导+4小时相关活动(启动仪式+结束仪式);共69小时,3个月

五、斯坦福慈善与社会创新中心
作为斯坦福大学人文与科学学院的核心机构,PACS通过《斯坦福社会创新评论》(SSIR)影响全球政策制定与非营利实践。其研究涵盖教育公平、气候变化、公共卫生等多元领域,与盖茨基金会、洛克菲勒基金会等深度合作。
作为社会创新领域的”硅谷智库”,中心累计孵化427个全球影响力项目,培养出23位罗德学者,其研究成果被联合国开发计划署等国际组织直接采用。近两年,PACS为全球超过200万读者提供社会创新前沿洞察。
多年来,斯坦福PACS已经吸引了来自社会学、政治学、哲学、心理学、工程学等多个学科的博士后和博士研究员。此外,PACS与硅谷的机构资助者、慈善家、非营利组织、商业和投资社区以及政府保持紧密联系。

六、项目收获
1️⃣ 黄金证书:斯坦福+ICSO联合认证(69小时公益时长),90%学员靠它增加申请资料含金量冲进哈佛/牛津
2️⃣ 大佬推荐信:斯坦福教授亲笔撰写,不是模板信,有了它低GPA也能逆袭藤校
3️⃣ 论文上顶刊:还可以获得个人或者小组论文发表的机会,是学术圈硬通货
4️⃣ 官方致谢名单:完成任务后你的名字还将闪耀在官方致谢名单,影响力直接升级

5️⃣ 专属纪念礼盒:还会收获官方的纪念礼物,面试掏出来招生官直呼专业
6️⃣ 硬核能力:通过专业老师带队完成培训,数据分析+跨国协作+多语种等能力将会有大幅度提升
7️⃣ 隐形人脉:混进斯坦福学者和硅谷大佬的圈子,解锁隐藏职业机会

七、项目要求(优先但不限于)
年龄:16岁以上
英语水平:TOEFL80分以上 or IELTS 6.5以上
适合专业:广告学、教育学、社会学、公共关系学

八、成功案例
学员1:X同学 美国某高中
录取院校:斯坦福大学 心理学专业
X同学从小就在美国读书,本科也不例外,他想申请斯坦福大学的本科课程。
为了能够成功申请,他参加了很多非常有含金量的项目,比如斯坦福教授带领的科研项目,后来想找一个跟斯坦福相关的志愿者项目,这样可以加大他斯坦福申请的竞争力。找了很久也没有遇到合适的机会,期间还被几个项目拒绝过。
在找项目的过程中突然了解到我们的斯坦福PACS在线志愿者项目,在询问之后知道该项目是通过内推的方式来帮大家获得名额便立刻报名。于是在项目导师的带领下成功参加项目,并在培训课程后优秀完成任务,拿到了志愿者证明和推荐信。
最终,在2025年1月成功收到斯坦福大学的录取通知书。

学员2:T同学 北京某211大学
录取院校:麻省理工学院 城市与规划研究博士
T同学第一次申请MIT博士课程时落榜了,当时他没有实习、公益,只参加了几段国内大学主办的科研项目,并不能让招生官看到他的更多优点。第二年他准备重新申请麻省理工学院,但是这一次他想参加一些高含金量的活动,争取获得一些更有利的证书等材料来加强自己的申请资料。
在针对公益方面,他到处找合适的项目,但是一直没有符合他心意的,直到通过同学推荐,他知道了“斯坦福PACS在线志愿者项目”,并且这个项目最大的亮点是有内推名额,且全程都有藤校教授组成的导师团队带领大家完成项目并顺利拿到推荐信和证书。果然,最后在我们项目的支持下,他非常轻松愉快地完成了项目,顺利拿到了荣誉证书、推荐信,期间没有任何压力。
最后,T同学于2025年2月顺利拿到了麻省理工学院的全奖PhD offer。

免责声明:本文来自北美教育快报客户端创作者,不代表北美教育快报的观点和立场。
如果您对提升自己的志愿者、学术背景,想要了解更多相关项目,欢迎扫码与我们联系,我们将为您提供信息共享与资源匹配服务,帮助您找到最适合的机会。
立即点赞、评论、转发,或者在下方留言与我们互动,告诉我们您的想法和建议。我们期待与您一起成长!
订阅我们的网站,第一时间获取最新文章与实用信息,掌握更多机遇!点击了解报名方式,我们随时为您提供帮助!






